Concerns of leading effectively

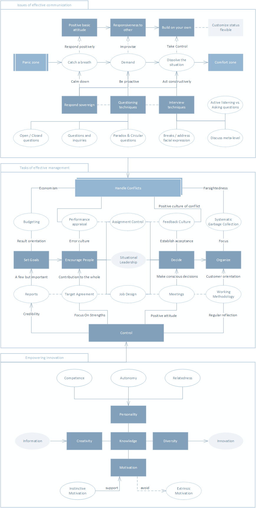
A prerequisite for effective leadership is effective communication. The most important principles and tools are summarized in the following graphic. Some elements are deposited as a link that allows navigation to the corresponding task in the text below.

The Process