Pragmatic Context Diagram

Overview Requirements Structures Technical Concepts Communicate Architecture Maintain Implementation Evaluate Architecture

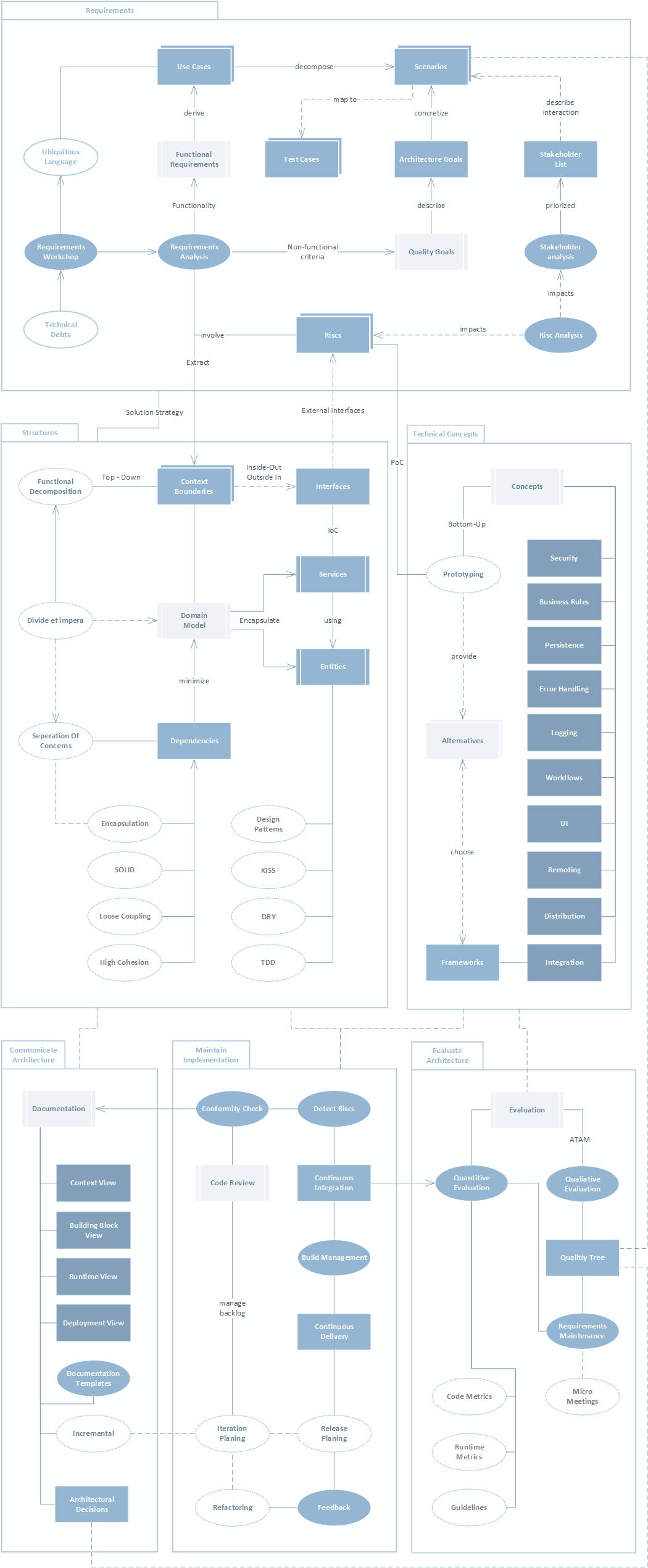
This picture describes the six major responsibilities of architects. There is no special order but in most cases it begins with the requirements analysis, followed by creating structures and concepts describing the technical solution. The requirements engineering phase includes the development of all needed functional requirements and quality criteria. Structures transform those requirements in a specific domain model using different techniques like functional decomposition. Concepts are well known patterns for specific functionalities like authentication, logging or database access. Those concepts and structures are documented in the communication process using UML, pragmatic diagrams or written documentations. To make an architecture meet the customers needs, you will have to maintain the implementation permanently but also iteratively evaluate the architecture. The sources can be found at github.

The Process

Resources

This diagram has been developed based on several books and also by many years of experience in software engineering. You may use the links and book recommendations on that page to get more information to specific parts of that big picture. The used six main categories have been adpopted from Gernot Starke's book "Effektive Softwarearchitekturen". The big picture diagram is also a good resource for preparing the iSAQB certification test.



Linklist    Booklist