Pragmatic Context Diagram

Overview Requirements Structures Technical Concepts Communicate Architecture Maintain Implementation Evaluate Architecture

Structures

Not documented yet. For now you can google it!

Functional Decomposition

Resources

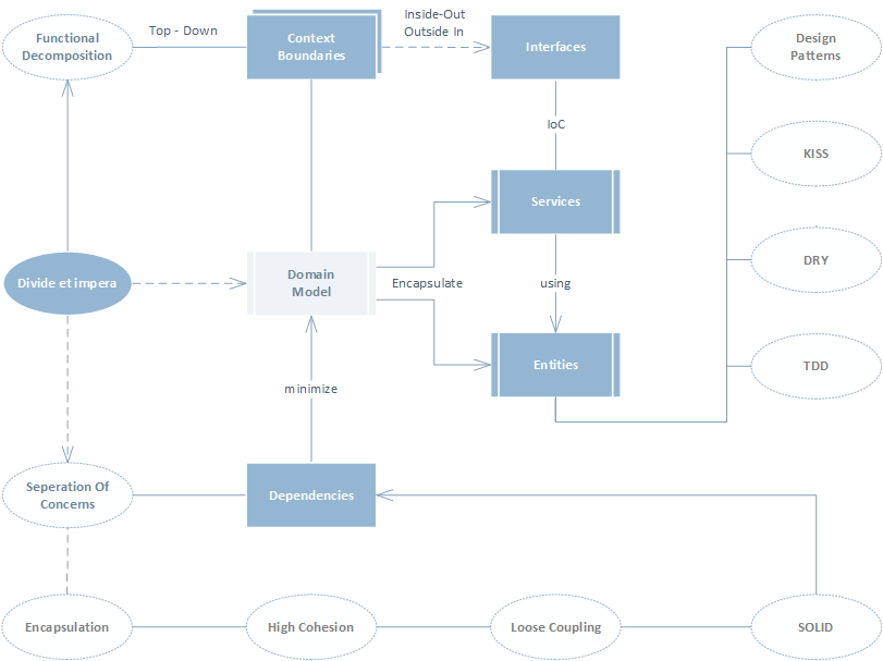
This diagram has been developed based on several books and also by many years of experience in software engineering. You may use the links and book recommendations on that page to get more information to specific parts of that big picture. The used six main categories have been adpopted from Gernot Starke's book "Effektive Softwarearchitekturen". The big picture diagram is also a good resource for preparing the iSAQB certification test.



Linklist    Booklist